Le Parlement
en France
Constitution de 1958
Le bicaméralisme est en France une tradition. Le Parlement français, sous la Ve République, comporte deux chambres : l'Assemblée Nationale et le Sénat. 577 députés pour 316 sénateurs. Après les errements de lVe République, le Général de Gaulle souhaitait disposer d'un pouvoir sans faille afin de " redresser la France ". Il était alors indispensable de diminuer le pouvoir législatif pour renforcer l'exécutif. Particulièrement touché dans sa structure, le Parlement a vu ses pouvoirs diminués de la définition du domaine de la loi à l'organisation même du fonctionnement des assemblées.
LA STRUCTURE PARLEMENTAIRE :
Les membres du Parlement sont élus de manière différente ( art 25 Constitution).
. Etre Député
Etre de nationalité française
Avoir la jouissance de ses droits civiques ( L 2 Code Electoral )
Etre en situation régulière avec l'armée ( L 45 Code Electoral )
Avoir 23 ans pour être député ( L 44 Code Electoral ) (LO.127)
Il existe un certain nombre d'inéligibilités absolues ou relatives. Il en va de même pour les incompatibilités (LO127 et s. Code Electoral).
Les députés sont élus pour 5 ans indéfiniment renouvelables. Ils doivent choisir un suppléant qui le remplacera si celui est dans l'impossibilité de poursuivre son mandat. Les fonctions de suppléant sont d'abord politique. ll doit apporter un grand nombre de voix pour que le tandem fonctionne.
. Etre Sénateur
Les sénateurs sont élus par un collège électoral (art.L.280 Code Electoral) composé des grands électeurs qui sont, les élus du département, députés, conseillers généraux, régionaux, maires, conseillers municipaux des grandes villes ou des délégués des conseils municipaux des villes moyennes.
Pour être sénateur, il faut :
Jouir de la nationalité française
Avoir la jouissance du droit de vote
Etre en situation régulière avec l'Armée
Avoir 35 ans pour être élu au Sénat (art LO 296 Code Electoral)
Comme pour la députation, il existe des incompatibilités et des inéligibilités (Art LO 297-LO137 et s.)
Les sénateurs sont élus pour 9 ans (art. LO 275 Code Electoral), indéfiniment rééligibles, renouvelables par tiers tous les trois ans(art LO 276 Code Electoral). Ce système vise à protéger le Sénat des turbulences de la vie politique. Alors que l'Assemblée Nationale est renouvelée en son entier, le mode de renouvellement du Sénat évite des modifications majoritaires. Le Président est élu à chaque renouvellement.
LES REGLES RELATIVES A L'EXERCICE PARLEMENTAIRE :
L'article 26 de la Constitution prévoit un principe d'immunité parlementaire :
" aucun membre du parlement ne peut être poursuivi, recherché, arreté, détenu ou jugé à l'occasion des opinions ou votes émis par lui dans l'exercice de ses fonctions. "
La loi constitutionnelle n°95-880 du 4 aout 1995 précise qu' "aucun membre du parlement ne peut faire l'objet, en matière criminelle ou correctionnelle, d'une arrestation ou de toute autre mesure privative ou restrictive de liberté qu'avec l'autorisation du bureau de l'assemblée dont il fait partie. Cette autorisation n'est pas requise en cas de crime ou délit flagrant ou de condamnation définitive"
Les parlementaires depuis la loi sur la limitation des indemnités, perçoivent une somme forfaitaire de 40 000 F mensuels. Leurs attachés parlementaires sont pris en charge par le Bureau de l'Assemblée Nationale. Ces indemnités sont imposables. Ils bénéficient de la gratuité du transport ferroviaire et aérien pour venir de leur circonscription à l'Assemblée Nationale. Ils disposent d'un bureau sauf les vice-présidents questeurs et président, qui disposent d'un logement.
LE FONCTIONNEMENT DU PARLEMENT :
En principe les parlementaires sont libres de décider des règles d'organisation du travail des assemblées.
Le Parlement se réunit de plein droit en une session ordinaire qui commence le premier jour ouvrable d'octobre et prend fin le dernier jour ouvrable de juin. Le nombre de jours de séance que chaque assemblée peut tenir au cours de la session ordinaire ne peut excéder cent vingt. Les semaines de séance sont fixées par chaque assemblée. Le Premier Ministre, après consultation du Président de l'assemblée concernée, ou la majorité des membres de chaque assemblée peut décider la tenue de jours supplémentaires de séance. Les jours et les horaires des séances sont déterminés par le réglement de chaque assemblée (Loi constitutionnelle n°95-880 du 4 août 1995 - art 28 constitution).
Chaque assemblée établit son règlement intérieur.
Elles s'organisent avec un Bureau. Il organise le travail de l'assemblée. Il est composé des vice-présidents, secrétaires, questeurs, élus par chaque assemblée.
Des groupes parlementaires disposent de moyens humains et financiers. Les Présidents de groupe disposent d'une petite équipe –secrétaires, chargé de mission- et d'un bureau plus vaste.
Les commissions parlementaires sont des formations restreintes des assemblées. Elles sont spéciales ou permanentes.
Une commission existe entre les deux chambres pour régler les conflits sur des textes entre les deux chambres et arrêter la navette : la commission mixte paritaire composée pour moitié de sénateurs pour l'autre moitié de députés.
L'ORGANISATION DES DEBATS :
L'ordre du jour est en général fixé par la Conférence des présidents. Mais le gouvernement peut imposer la priorité pour les projets ou propositions de lois qu'il défend (loi constitutionnelle n°95 880 du 4 août 1995).
Une séance au moins est réservée par priorité aux questions des membres du Parlement et aux réponses du Gouvernement. Une séance par mois est réservée par priorité à l'ordre du jour fixé par chaque assemblée.
Une certaine discipline existe. Pour prendre la parole les parlementaires doivent s'inscrire auprès de leur groupe qui repartissent les temps de parole sur chaque projet ou proposition de lois. Les amendements peuvent être déposés. Cependant le gouvernement peut arrêter la mécanique en imposant la procédure du vote bloqué (article 44 de la Constitution).
Le vote intervient au terme de chaque débat. Il requiert la majorité simple des membres présents ou la majorité qualifiée. Une règle du quorum est en principe appliquée. Le vote est personnel. Il existe plusieurs mode de votation, vote à main levée, par assis et levé, vote électronique. Il existe également le vote public à la tribune en certaines occasions, vote secret pour la désignation des personnes.
LES POUVOIRS DU PARLEMENT :
L'article 34 de la Constitution prévoit : " La loi est votée par le Parlement ". Cependant la Constitution de 1958, prévoit que le Parlement ne peut légiférer que dans les matières strictement déterminées par le texte constitutionnel. En vertu de l'article 38 de la Constitution, le Parlement peut même se dessaisir encore plus de son pouvoir législatif le confiant au gouvernement qui peut dans ce cas statuer par ordonnances.
Le domaine de la loi :
En énumérant les compétences légales, la Constitution limite très clairement la liberté parlementaire. Cette énumération est effectuée de deux façons :
La loi fixe "les règles" concernant :
- des droits civiques et des libertés publiques
- du droit des personnes
- du droit pénal et de la procédure pénale, des juridictions et des magistrats
- des impôts et de la monnaie
- des régimes électoraux
- de la création de catégories d'établissements publics
- du statut des fonctionnaires
- des nationalisations
La loi détermine les "principes fondamentaux " dans les domaines :
- de l'organisation de la défense nationale
- des collectivités locales
- de l'enseignement
- du droit du travail et du droit des obligations
- du droit du travail.
Ainsi si un texte ou un amendement ne convient pas au gouvernement, celui-ci peut opposer " l'irrecevabilité " (art 41 constitution).
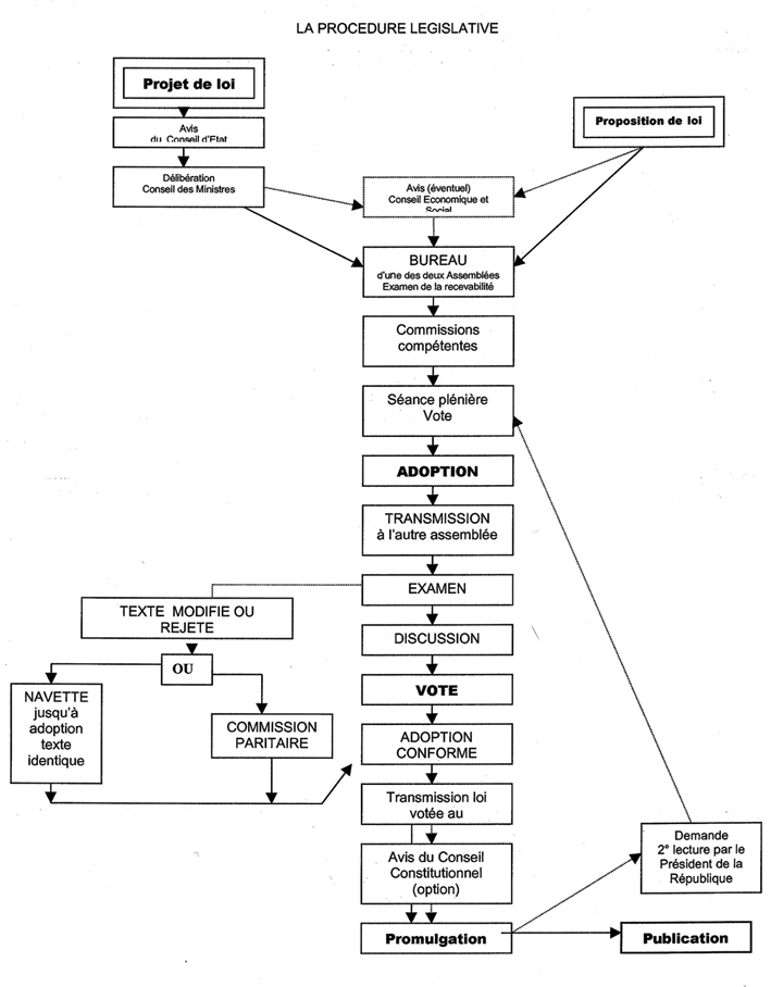
LE PROCESSUS LEGISLATIF :
Les parlementaires peuvent déposer des textes : il s'agit alors de proposition de lois (art. 39 Constitution). Si c'est le gouvernement, il s'agit de projet de loi qui seront soumis pour avis au Conseil d'Etat puis transmis aux commissions puis en assemblée plénière ( art. 45 Constitution).
Ensuite les textes circulent entre l'Assemblée Nationale et le Sénat pour être discutés et amendés. C'est la Navette. Si un conflit naît la commission mixte paritaire est réunie. Composée à moitié de sénateurs et à moitié de députés, un accord doit être trouvé sur un texte commun.
La loi doit être votée dans les même termes par les deux chambres. Une fois votée en dernier ressort par l'Assemblée Nationale le texte est transmis à l'exécutif pour promulgation.
95 % des textes votés ont pour origine le gouvernement. C'est-à-dire l'administration. En un mot elle prépare les textes qu'elle exécutera !
Le Parlement peut décider de modifier la Constitution en vertu de l'article 89. Après accord des deux chambres, le Président de la République peut décider de convoquer le Parlement en Congrès à Versailles. Le projet devient loi si la majorité des trois cinquièmes est réunie.
Le Parlement intervient peu en matière diplomatique. Il a le pouvoir de ratifier les traités. Il a également le pouvoir de déclarer la guerre, en vertu de l'article 35. Le Parlement intervient en matière de saisine et d'organisation de la Haute Cour de Justice, de saisine du Conseil Constitutionnel (60 sénateurs ou députés peuvent le saisir pour inconstitutionnalité d'un texte)(art 61 Constitution) ou pour décider des amnisties.